“你们开发一个小程序,为什么要一万起?
怎么不要一个亿或者整个宇宙?”
这是我们昨天收到的一条真实用户留言。
语气里带着愤怒,也带着困惑。
如下图所示。

我们理解。当你第一次了解小程序开发,
看到“1万起”、“2万-20万”的报价时,
第一反应很可能是:
“做个手机里的小页面,凭什么这么贵?”
今天,我们不回避这个问题。我们把它彻底讲明白。
先回答:1万起,贵不贵?当然不贵。
因为我们这个报价,针对的是小程序的定制开发。
所谓定制开发,就是我们技术人员,
按照你的功能需求,一点一点把小程序开发出来。
这个开发过程,至少需要5个人。
1,产品经理
就是跟你沟通细节,梳理出你要开发哪些功能,怎么开发;
2,UI设计师
就是把你小程序的界面设计出来;
3,前端程序员
就是把设计好的界面图还原成网页格式,同时做前端开发;
4,后端程序员
小程序后台和数据库开发;
5,测试人员
小程序找BUG,找到问题反馈给程序员修改。
一般来说,即便比较简单的小程序定制,
都要1个月,想想看,这个1W能覆盖这个成本吗?
当然,我说的这些,不是“套个模板”就能解决的。
模板是什么,
模板就是软件公司开发好的成品小程序,
你买了可以直接用。
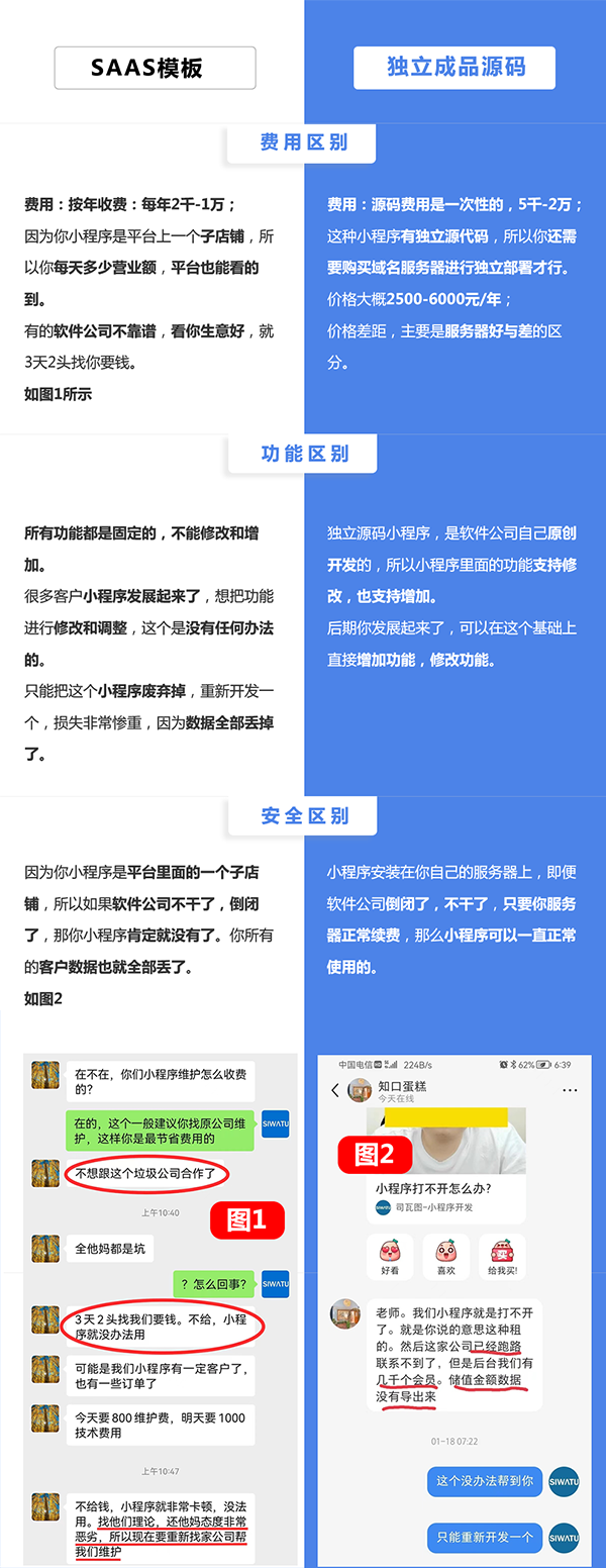
这个成品又区分:SAAS小程序和独立源码小程序。
SAAS小程序,
就是软件公司搞了一个“多商家入驻”平台,
你相当于商家,入驻在他们平台上“开了个店”。
这个店就是你的SAAS小程序。
这种小程序一般比较便宜,
大多数只要2000-4000就可以了。
独立源码小程序,
就是软件公司提前把一个小程序开发好,
然后把源代码卖给你。这种小程序一般在5000-2W。
如下是这2种小程序的区别。

为什么市面上,还有那种几百的小程序呢?
比如300,599这种。
其实,这些所谓几百做小程序的,
大部分都是忽悠人的。
刚开始,他们的确会跟你说做小程序就只要300,599,
并承诺没有任何二次收费。
但一旦你交了钱,
他们就开始找你要300小程序认证费,你不交不行。
然后跟你要800-3000的服务器费,他们跟你说,
免费的服务器卡顿,打不开,你只能交。
然后再跟你说,要1000设计费,
你不交,你自己设计。
就这样一环套一环。
最终有的花了1W多,还有的花了好几万。
我整理了一些真实被坑的案例,
感兴趣的可以看一下。
所以,大家做小程序,一定要深入去了解一下。
不要以为看到的都是几百的广告,
就真的以为做小程序只要几百。
关注我,做小程序不知道价格,可以免费评估一次;
老张
产品经理微信