一、确认个人站长的合法性
工信部通过这一规定再度明确个人可以创办网站,而个人网站的主办者也将被视为网站负责人。工信部对个人站长的核查内容包括:
1、核验证件:如网站主办者为中国公民,身份证原件为核验其身份的第一证件,在没有身份证的情况下,可核验户口簿、军官证、台胞证等原件。如网站主办者非中国公民,则核验其护照原件。
2、联系方式:包括网站负责人手机号码、办公电话或住宅电话、电子邮箱、通信地址。
3、网站信息:包括网站名称、网站域名、涉及需前置审批或专项审批内容、网站服务内容/项目。
4、接入信息:包括接入服务提供者名称、接入方式、服务器放置地点、网站IP地址。
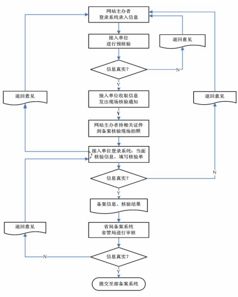
二、域名备案需要增加拍照环节
根据新的备案流程,接入服务单位需要在备案现场采集并留存网站负责人彩色正面免冠照(电子照片规格:800×600像素)。并由“备案中心统一制作、提供带有标识的幕布作为拍照背景,照片应显示拍照时间和背景标识”。

老张
产品经理微信